bevictor伟德官网 - 源自英国始于1946
EN
首页
关于我们
经理寄语
bevictor伟德简介
组织机构
现任领导
公司办公室
学科概况
党群工作
党建工作
党建概况
党建活动
院工会
工会概况
工会动态
教工风采
院关工委
人才培养
本科教学
培养方案
专业介绍
主要成果
规章制度
常用表格(教师)
常用表格(员工)
结业换证
公司产品
招生信息
专业介绍
导师信息
基地建设
科学研究
总体情况
科研机构
灌排工程研究所
农业环境研究所
农业节水研究所
水土资源研究所
水土保持交叉研究中心
江苏省农业水土资源高效利用与固...
科研成果
相关下载
团队队伍
团队概况
专任教师
正高
副高
讲师
退休教师
其他专业技术人员
院行政人员
博士后流动站
水土保持交叉研究中心人员
师德师风建设
员工园地
思政引领
农情大讲堂
农心领航工作室
耕读教育
学子风采
农星闪闪
人才招聘
毕业留念
毕业视频
毕业合影
合作交流
国际交流合作
国际教育
院友会
杰出员工
员工联络
员工动态
支持公司
新闻资讯
公司新闻
通知公告
学术信息
学工动态
图片新闻
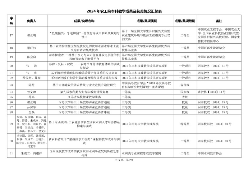
2024年农工院本科教学成果及获奖情况汇总表
发布者:程红霞
发布时间:2025-10-20
浏览次数:
10
Copyright © bevictor伟德官网 - 源自英国始于1946 版权所有 All Rights Reserved.
联系电话/传真:(025)83786921
地址:南京市江宁区佛城西路8号 邮编:210098
公司邮箱:ngy@hhu.edu.cn